有家长收到“联合培训班”招生通知,杭州市教育局:千万别信

“各位家长,如果接到关于孩子的奇怪短信,有可能是骗局,大家小心。”3月12日下午,王女士突然看到老师在钉钉群里发的提醒,“是什么关于孩子的奇怪短信?”

很快,家长群里就贴出了“答案”。

受访者供图

先是一条“妈,我是xxx,我用校讯通给你发消息,可以收到吗”,然后就是“孩子”说有关于学校培训的事,孩子想报名参加。

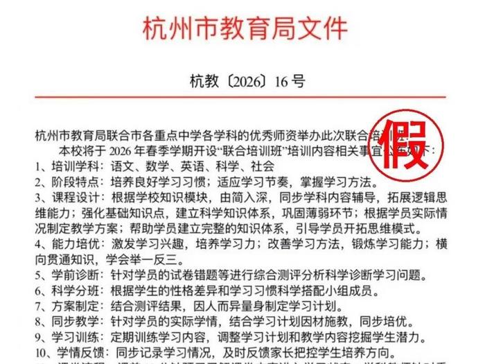
虽然没有文件红头,但“杭州市教育局”的公章赫然在目,看起来煞有其事。

“去年十一、二月,我也接到过类似的短信。”杭州某初一学生家长吴女士告诉潮新闻记者,看到今天群里的提醒,她立马想到去年也接到了类似的短信。

当时,上午九十点接到短信的她很意外,本应该在上课的孩子怎么会给她发短信?抱着好奇的心态,她还问孩子怎么回事,然后就收到了类似的“杭州市教育局”发的“培训通知”。

“杭州市教育局联合市各重点中学各学科的优秀师资举办此次联合培训班!本校将于2026年春季学期开设‘联合培训班’培训内容相关事宜公布如下:1、培训学科:语文、数学、英语、科学、社会……”

“当时我还把短信给家里人看了,还有模有样的,但没有打款的账号,觉得假,也就没理了。”吴女士表示,今天看到了群里的通知才想起来自己也曾收到过类似信息。

除了老师的提醒,今天家委又特意在家长群里提醒:“如收到类似信息,请忽略,此为诈骗信息,学校与校讯通已没有合作关系。”

“这个落款主体和内容不太符合常理,不过教育局印章会不会骗到不少人?”虽然家长群里大家都接到了提醒,但也有家长提出了疑问。

3月12日21:02,“杭州教育发布”发布提醒——

杭州教育发布截图

近日,有家长反映收到一份名为《杭州市教育局文件》(文号“杭教〔2026〕16号”)的所谓“联合培训班”招生通知,经核实,该文件系不法分子冒用杭州市教育局名义伪造发布,内容纯属虚构,请家长朋友切勿相信!

推文中,还有诈骗套路揭秘:

伪造权威通知:冒充教育局、学校等官方部门,虚构“内部名额”“统一组织”等幌子,利用公信力降低家长警惕。

制造紧迫感:以“名额有限”“预缴占位”为由催促家长快速转账,且收款账户多为个人账户,这是最明显的风险信号。

虚假承诺保障:谎称“可凭发票退费”,营造“正规可靠”的假象,实为打消疑虑的套路。

精准瞄准焦虑:利用家长对孩子教育的重视,虚构稀缺培训机会,诱导在焦虑中匆忙付款。

相关文章